Rapport du directeur de l’Unité des enquêtes spéciales - Dossier nº 17-OCD-190
Attention :
Cette page affiche un contenu graphique pouvant choquer, offenser et déranger.
Contenus:
Mandat de l’UES
L'Unité des enquêtes spéciales (« l' UES » ou « l'Unité ») est un organisme civil d'application de la loi qui mène des enquêtes sur les incidents à l'origine de blessures graves, de décès ou d'allégations d'agressions sexuelles, dans lesquels des agents de police sont en cause. La compétence de l'Unité s'étend à plus de 50 corps de police municipaux, régionaux et provinciaux dans l'ensemble de l'Ontario.
En vertu de la Loi sur les services policiers, le directeur de l' UES doit déterminer, d'après les preuves recueillies dans une enquête, si un agent a commis une infraction criminelle en rapport avec l'incident faisant l'objet de l'enquête. Si à la suite de l'enquête, il existe des motifs raisonnables de croire qu'une infraction a été commise, le directeur a le pouvoir de déposer un chef d'accusation à l'encontre de l'agent. Subsidiairement, s'il n'y a aucun motif raisonnable de croire qu'une infraction criminelle a été commise, le directeur ne dépose pas d'accusation, mais remet un rapport au procureur général pour l'informer des résultats de l'enquête.
Restrictions concernant la divulgation de renseignements
Loi sur l'accès à l'information et la protection de la vie privée (La « LAIPVP »)
En vertu de l'article 14 de la LAIPVP (article relatif à l'application de la loi), certains renseignements peuvent être omis du présent rapport, notamment s'il est raisonnable de s'attendre à ce que leur divulgation ait pour effet, selon le cas :
- de révéler des techniques et procédés d'enquête confidentiels utilisés par des organismes chargés de l'exécution de la loi;
- de faire obstacle à une question qui concerne l'exécution de la loi ou à une enquête menée préalablement à une instance judiciaire.
En vertu de l'article 21 de la LAIPVP (article relatif à la vie privée), le présent rapport ne contient aucun renseignement personnel protégé, notamment :
- le nom de tout agent impliqué
- le nom de tout agent témoin
- le nom de tout témoin civil
- les renseignements sur le lieu de l'incident
- les déclarations des témoins et les éléments de preuve qui ont été fournis à l' UES à titre confidentiel dans le cadre de l'enquête
- d'autres identifiants susceptibles de révéler des renseignements personnels sur les personnes concernées par l'enquête.
Loi de 2004 sur la protection des renseignements personnels sur la santé (« LPRPS »)
En vertu de la LPRPS, le présent document ne contient aucun renseignement personnel sur la santé de personnes identifiables.
Autres instances, processus et enquêtes
Il se peut que certains renseignements aient été omis du présent rapport parce que leur divulgation pourrait compromettre l'intégrité d'autres procédures liées au même incident, par exemple des procédures pénales, des enquêtes du coroner, d'autres instances publiques ou d'autres enquêtes menées par des organismes d'application de la loi.
Exercice du mandat
La compétence d'enquête de l'Unité se limite aux incidents impliquant la police et qui ont causé un décès ou une blessure grave ou ont donné lieu à une allégation d'agression sexuelle.
Les « blessures graves » englobent celles qui sont susceptibles d'avoir des répercussions sur la santé ou le bien-être de la victime et dont la nature est plus que passagère ou insignifiante; elles comprennent les blessures graves résultant d'une agression sexuelle. Il y aura, a priori, présomption de « blessures graves » si la victime est hospitalisée, souffre d'une fracture d'un membre, d'une côte, d'une vertèbre ou du crâne, souffre de brà»lures sur une grande partie du corps, a perdu une partie du corps, la vue ou l'ouà¯e, ou encore si elle allègue qu'elle a été agressée sexuellement. Si un long délai est à prévoir avant que la gravité de la blessure puisse être évaluée, l'Unité devrait en être avisée pour qu'elle puisse surveiller la situation et décider de l'envergure de son intervention.
Le présent rapport a trait à l'enquête menée par l'UES sur le décès d'un homme de 52 ans le 26 juillet 2017.
L’enquête
Notification de l'UES
Vers 11 h 10, le mercredi 26 juillet 2017, le Service de police de Chatham-Kent (SPCK) a informé l'UES du décès du plaignant.
Le SPCK a indiqué que le mardi 25 juillet 2017, vers 23 h 49, il avait reçu un appel au numéro 9-1-1 de la témoin civile (TC) no 1. La TC no 1 a déclaré à la police qu'elle et le plaignant avaient eu une dispute ce soir-là et qu'elle avait fui la maison. Elle a également informé la police que le plaignant s'était armé d'une arme à feu.
Peu de temps après, les agents du SPCK sont intervenus et ont établi un périmètre autour de la maison. Toutes les tentatives du SPCK d'établir des communications avec le plaignant ont été infructueuses.
Le mercredi 26 juillet 2017, vers 7 h 10, des agents tactiques du SPCK sont entrés dans la maison. Une fois à l'intérieur de la résidence, les agents de police ont trouvé le plaignant dans une chambre à coucher à l'étage avec une blessure par balle qu'il s'était infligée à la tempe droite. Le coroner a constaté le décès du plaignant à 15 h 40.
L'équipe
Nombre d'enquêteurs de l'UES assignés : 4
Nombre d'enquêteurs spécialistes des sciences judiciaires de l'UES assignés : 2
Plaignant :
Homme de 52 ans, décédé
Témoins civils (TC)
TC no 1 A participé à une entrevue
TC no 2 A participé à une entrevue
TC no 3 A participé à une entrevue
TC no 4 A participé à une entrevue
Agents témoins (AT)
AT no 1 A participé à une entrevue, et ses notes ont été reçues et examinées
AT no 2 A participé à une entrevue, et ses notes ont été reçues et examinées
AT no 3 A participé à une entrevue, et ses notes ont été reçues et examinées
AT no 4 A participé à une entrevue, et ses notes ont été reçues et examinées
Agents impliqués (AI)
AI no 1 A refusé de subir une entrevue, comme c'était son droit légal en tant qu'agent impliqué, mais il a fourni une déclaration écrite par l'entremise d'un avocat. Notes obtenues et examinées.
AI no 2 A refusé de subir une entrevue, comme c'était son droit légal en tant qu'agent impliqué, mais il a fourni une déclaration écrite par l'entremise d'un avocat. Notes obtenues et examinées.
Description de l’incident
Le 25 juillet 2017, vers 23 h 49, la TC no 1 a communiqué avec le SPCK pour signaler qu'elle et son conjoint de fait, le plaignant, avaient eu une dispute. La TC no 1 a averti la police que le plaignant avait un certain nombre d'armes à feu dans la maison que le couple partageait et qu'il accédait à ces armes.
Vers 23 h 53, des unités de police du SPCK sont arrivées à la résidence et ont bouclé le secteur. Le 26 juillet 2017, à 2 h 50, l'équipe d'intervention en cas d'incident critique (EIIC) du SPCK a été déployée. À un moment donné, un véhicule blindé de l'EIIC a été conduit jusqu'à l'autre bout de l'entrée de la résidence, et les agents du SPCK ont tenté d'entrer en contact avec le plaignant en utilisant un porte-voix. Le plaignant n'a pas réagi.
Vers 6 h 4, le chef des opérations a donné aux agents du SPCK le feu vert pour qu'ils s'approchent de la maison et ouvrent la porte avant; le plaignant ne réagissait toujours pas. À 6 h 36, un dispositif de distraction a été utilisé, mais là encore, il n'y a eu aucune réponse.
À 7 h, le chef des opérations a autorisé l'EIIC à forcer la porte avant. Se servant d'une perche à miroir, l'EIIC est entrée dans la résidence et s'est assuré qu'il n'y avait pas de danger au rez-de-chaussée de la maison. À 7 h 14, on a informé le chef des opérations que le plaignant avait été retrouvé sans vie sur un lit dans une chambre à coucher à l'étage.
Cause du décès
Le 26 juillet 2017, à 15 h 40, le coroner a constaté le décès du plaignant. Le 27 juillet 2017, à 8 h, le pathologiste a procédé à l'autopsie du plaignant. Il a conclu que la cause immédiate du décès était une « blessure par balle à la tête ». Il a examiné les deux plaies et a déterminé que le point d'entrée et de contact avec l'arme à feu était la tempe droite et que le point de sortie se trouvait du côté gauche de la tête du plaignant.
Preuve
Les lieux de l'incident
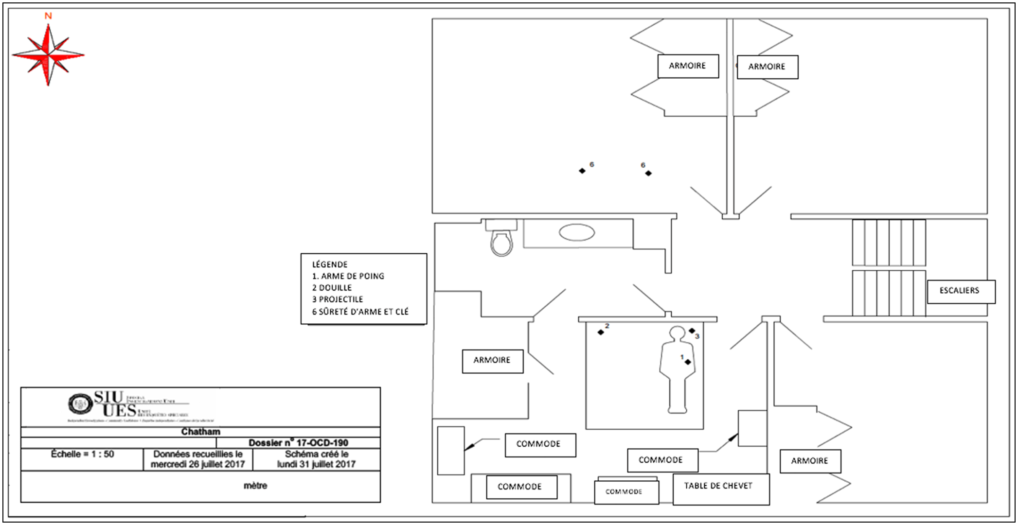
La scène était une maison individuelle à deux étages dans la ville de Chatham. Le défunt était couché sur le lit dans la chambre principale, qui se trouve à l'avant de la maison et surplombe le porche avant. Il avait un pistolet Sig Sauer de 9 mm, modèle P226, dans la main droite. Il n'y avait pas de chargeur dans le pistolet, et la glissière était verrouillée dans la position ouverte. Il y avait une douille sur le côté sur le lit.
Le défunt avait une blessure par balle à la tempe droite avec du résidu de poudre visible autour de la plaie. Sa tête reposait sur deux oreillers. Le coussin supérieur comportait deux trous, sur le dessus et sur le dessous. Le deuxième oreiller avait un trou de balle sur le dessus, et un projectile a été trouvé à l'intérieur.
On a trouvé un verrou de détente et des clés sur le plancher d'une chambre à coucher à l'arrière de la maison. On a trouvé un téléphone cellulaire branché en train de se recharger dans l'autre chambre à coucher à l'avant de la maison. Cette chambre contenait les articles personnels et les vêtements du plaignant.
Dans le sous-sol, on a découvert une armoire à armes à feu dont la porte était entrouverte et qui contenait un fusil et un pistolet, tous deux de calibre 22, et de nombreuses boîtes de munitions. Les clés de l'armoire se trouvaient dans la serrure.
Schéma des lieux

Preuve matérielle
Photographie du pistolet trouvé sur les lieux

Preuve vidéo/audio/photographique
Aucun enregistrement audio ou vidéo n'a été trouvé dans le secteur. Les enquêteurs ont obtenu et examiné les photographies des lieux prises par le SPCK.
Enregistrements des communications
Appel au numéro 9-1-1 de la TC no 1
L'enregistrement a été créé le 25 juillet 2017 et commence à 23 h 49 min 38 s. L'enregistrement n'indique pas à quel moment exact il se termine; voici un résumé de l'appel :
- Une femme [désignée maintenant comme la TC no 1] appelle le préposé au numéro 9-1-1. La TC no 1 dit qu'il faut faire venir la police à sa résidence à Chatham. Son copain [maintenant désigné comme le plaignant] a des armes à feu dans la maison. Elle et le plaignant ont eu une dispute. Au moment de l'appel, la TC no 1 se trouve dans la cour avant de la maison. Il n'y a personne d'autre dans la maison à part le plaignant. La TC no 1 affirme que le plaignant s'est enfermé au sous-sol où il y a des armes à feu
- Le répartiteur demande si le plaignant a l'intention de se suicider, et la TC no 1 répond qu'elle l'ignore
- Le répartiteur demande si le plaignant a déjà tenté de se suicider, et la TC no 1 répond que le plaignant n'a jamais tenté de se suicider auparavant
- Le répartiteur demande à la TC no 1 le nom de son copain et la TC no 1 lui donne son nom
- Le répartiteur demande à la TC no 1 si elle a entendu quelque chose, et la TC no 1 répond qu'elle n'a encore rien entendu. Elle déclare que le plaignant est dans la pièce où se trouve l'armoire à armes à feu et qu'il y a beaucoup d'armes à feu. La TC no 1 a entendu la porte de l'armoire s'ouvrir
- La TC no 1 dit au répartiteur que la porte avant de la maison est ouverte et qu'elle est debout dans l'entrée de cour. Elle a les clés de la maison
- La TC no 1 informe le répartiteur qu'elle a vu le plaignant au deuxième étage
- Le répartiteur demande à la TC no 1 si le plaignant a des problèmes de santé mentale et la TC no 1 répond que non
- Le répartiteur demande à la TC no 1 si elle a vu une arme à feu, et la TC no 1 répond non, elle n'en a pas vue dans la main du plaignant
- Le répartiteur dit à la TC no 1 de s'éloigner de la maison et la TC no 1 répond qu'elle marche vers l'est
- Le répartiteur demande à la TC no 1 si elle a entendu quelque chose, et la TC no 1 répond qu'elle n'a rien entendu et qu'elle est maintenant trop loin de la maison
- La TC no 1 fournit le numéro du téléphone cellulaire du plaignant. C'est ici que l'appel prend fin
Enregistrements des communications du SPCK
Ces enregistrements ont été créés à partir du 25 juillet 2017, à compter de 23 h 50 min 23 s, et se terminent le 26 juillet 2017 à 7 h 14 min 3 s Voici un résumé des enregistrements :
- À 23 h 50 min 23 s, quatre unités de police du SPCK sont envoyées à la résidence en réponse à un appel prioritaire concernant un conflit familial. Une femme [désignée maintenant comme la TC no 1] dit au répartiteur qu'il y a des armes à feu dans la maison et que son copain [désigné maintenant comme le plaignant] risque de se suicider
- À 23 h 53 min 45 s, la première unité du SPCK arrive sur les lieux
- À 23 h 55 min 5 s, les agents de police commencent à boucler le domicile
- À 23 h 57 min 53 s, le répartiteur confirme que le plaignant est titulaire d'un permis d'arme à feu valide et que trois armes à feu sont enregistrées à son nom
- À 0 h 3 min 24 s, le répartiteur signale qu'il y a deux pistolets, un fusil de chasse et un fusil de calibre 22 enregistrés au nom du plaignant
- À 0 h 5 min 28 s, le répartiteur commence la procédure de verrouillage du téléphone cellulaire du plaignant
- À 0 h 21 min 30 s, le répartiteur indique que la dernière fois que la TC no 1 a vu le plaignant il était dans une chambre à coucher au deuxième étage, du côté avant de la maison. La lumière est allumée dans la chambre
- À 0 h 36 min 15 s, une unité de police indique que deux appels ont été faits au téléphone cellulaire du plaignant, mais sont restés sans réponse. Deux messages ont également été laissés sur le même téléphone cellulaire
- À 0 h 38 min 14 s, la police appelle le téléphone cellulaire du plaignant et conclut qu'il est éteint
- À 0 h 46 min 4 s, le téléphone cellulaire du plaignant est jumelé au téléphone cellulaire des négociateurs de la police. La police appelle le téléphone cellulaire du plaignant cinq fois, mais il n'y a aucune réponse
- À 0 h 58 min 10 s, un agent de police fait savoir que le plaignant n'est pas au rez-de-chaussée de la maison après avoir regardé par toutes les fenêtres
- À 2 h 17 min 60 s, la police envoie un message texte au téléphone cellulaire du plaignant et ne reçoit aucune réponse
- Vers 3 h 15 min 18 s, les membres de l'EIIC commencent à arriver sur les lieux
- À 7 h 14 min 3 s, l'enregistrement prend fin
Entre l'arrivée de la première unité de police sur les lieux et l'arrivée des membres de l'EIIC, on n'a entendu ni signalé aucun coup de feu.
à‰léments de preuve médico-légaux
Des échantillons prélevés durant l'autopsie du plaignant ont été soumis au Centre des sciences judiciaires pour examen.
Documents et éléments obtenus du service de police
L'UES a demandé au SPCK les documents et éléments suivants, qu'elle a obtenus et examinés :
- registre des activités
- notes prises par le SPCK durant l'entrevue avec la TC no 1 le 26 juillet 2017
- rapport sur les détails de l'incident
- acquisition d'arme à feu – Programme canadien des armes à feu (PCAF)
- liste des agents en cause
- notes des AT nos 1 à 4 et des AI nos 1 et 2
- rapport d'incident général antérieur ayant trait au plaignant
- procédure : Négociation en cas de crise
- procédure : Personnes armées et barricadées
- procédure : Enquêtes sur la violence familiale
- rapport de décès soudain
- enregistrement des appels au numéro 9-1-1
- enregistrements des communications de la police
- photographies des lieux du crime
- déclarations écrites des AI nos 1 et 2
L'UES a obtenu et a examiné les documents suivants provenant d'autres sources :
- Le rapport d'autopsie
Dispositions législatives pertinentes
Articles 219 et 220 du Code criminel – Négligence criminelle causant la mort
219 (1) Est coupable de négligence criminelle quiconque :
- soit en faisant quelque chose
- soit en omettant de faire quelque chose qu'il est de son devoir d'accomplir
montre une insouciance déréglée ou téméraire à l'égard de la vie ou de la sécurité d'autrui.
(2) Pour l'application du présent article, devoir désigne une obligation imposée par la loi.
220 Quiconque, par négligence criminelle, cause la mort d'une autre personne est coupable d'un acte criminel passible :
- s'il y a usage d'une arme à feu lors de la perpétration de l'infraction, de l'emprisonnement à perpétuité, la peine minimale étant de quatre ans
- dans les autres cas, de l'emprisonnement à perpétuité
Analyse et décision du directeur
Le 25 juillet 2017, à 23 h 49 min 38 s, le Service de police de Chatham-Kent (SPCK) a reçu un appel au numéro 9-1-1 de la témoin civile (TC) no 1, qui demandait l'aide de la police à sa résidence dans la ville de Chatham. La TC no 1 a déclaré qu'elle et son conjoint de fait, le plaignant, avaient eu une dispute et que ce dernier s'était rendu au sous-sol où ses armes à feu étaient entreposées et qu'elle l'avait entendu ouvrir les portes de l'armoire renfermant les armes. Questionnée davantage, la TC no 1 a indiqué qu'elle ne savait pas si le plaignant était suicidaire et qu'il n'avait pas fait de tentatives de suicide par le passé. La TC no 1 a affirmé qu'elle se trouvait à l'extérieur de la maison, et le répartiteur lui a dit de s'éloigner des lieux. Vers 7 h 12, des agents du SPCK sont entrés dans la maison et ont trouvé le plaignant mort à l'intérieur.
Les enquêteurs ont interrogé 4 témoins civils et 4 témoins de la police. Bien que l'agent impliqué (AI) no 1 et l'AI no 2 aient refusé d'être interrogés, comme c'était leur droit légal, ils ont tous deux fourni des déclarations écrites aux enquêteurs de l'UES. De plus, les enquêteurs avaient accès à l'enregistrement de l'appel au numéro 9-1-1, aux enregistrements des communications radio de la police et aux notes entrées dans le calepin de tous les agents concernés. Les faits ne sont pas contestés.
Après avoir reçu l'appel au numéro 9-1-1 à 23 h 49, à 23 h 50 min 23 s, quatre voitures de patrouille du SPCK ont été envoyées à la résidence après le lancement d'un appel de code 0, qui est l'appel le plus prioritaire. Les premiers agents sont arrivés à la résidence à 23 h 53 min 45 s et ont bouclé la maison en l'entourant et en établissant un périmètre. Le répartiteur a informé les agents de police que le plaignant avait un permis d'armes à feu valide et que trois armes à feu étaient enregistrées à son nom.
À 0 h 5 min 28 s, le 26 juillet 2017, le répartiteur a commencé la procédure de verrouillage du téléphone cellulaire du plaignant afin d'empêcher quiconque, sauf la police, de communiquer avec lui. Un certain nombre d'appels ont été faits au téléphone cellulaire du plaignant pendant la nuit et des messages lui ont été laissés, mais il n'y a jamais eu de réponse;
À 0 h 9, l'AI no 2, le superviseur de première ligne, est arrivé à la résidence. Il a garé sa voiture de patrouille de sorte à bloquer toute circulation vers la maison;
À 0 h 40, l'AI no 2 a demandé que l'agent supérieur désigné soit avisé. On a appelé l'AI no 1 à la maison, car il n'était pas de service et dormait. On a également communiqué avec les occupants des résidences voisines et on leur a dit de rester à l'intérieur;
À 0 h 46 min 4 s, le téléphone cellulaire du plaignant a été jumelé au téléphone cellulaire du négociateur de la police et de nombreux autres appels ont été faits, qui eux aussi sont restés sans réponse;
À 1 h 30, un message texte a été envoyé du téléphone cellulaire de la TC no 1 au téléphone cellulaire du plaignant, mais il n'y a pas eu de réponse;
À 1 h 57, la police s'est rendue à la maison et a regardé par les fenêtres et les portes-fenêtres, mais aucun mouvement n'a été détecté à l'intérieur de la maison;
À 2 h 35, l'à‰quipe d'intervention en cas d'incident critique (EIIC) a été appelée et elle est arrivée à 3 h 55;
À 4 h 32, l'AI no 1 est arrivé sur les lieux et a assumé le contrôle de l'incident en tant que commandant de celui-ci, prenant la relève de l'AI no 2. Une demande a été faite aux fins de localisation du téléphone cellulaire du plaignant par l'entremise du fournisseur de services Internet, et il a été confirmé que l'appareil se trouvait à l'intérieur de la résidence;
À 5 h 27, on a envoyé des agents du SPCK sous le couvert de la noirceur pour vérifier les voitures dans le secteur et s'approcher de la maison; personne n'a été trouvé à bord des voitures, et aucun mouvement n'a été détecté à l'intérieur de la maison;
À 5 h 48, les feux clignotants du véhicule blindé de l'EIIC ont été activés pour encourager une réaction de l'intérieur de la maison; lorsque cela n'a rien donné, le klaxon et le porte-voix ont été utilisés pour la même raison; on a également appelé le téléphone cellulaire du plaignant à de nombreuses reprises. La TC no 3 a déclaré qu'à environ 5 h 50, elle avait entendu les sirènes, puis avait entendu quelqu'un dans le porte-voix appeler le plaignant par son prénom et dire : [traduction] « Veuillez ouvrir la porte ou répondre à votre téléphone, des gens s'inquiètent à votre sujet et veulent s'assurer que vous allez bien. » Elle a indiqué que ce message était répété toutes les cinq à dix minutes. Il n'y a jamais eu de réponse ou de réaction de l'intérieur de la maison;
À 6 h 3, l'employeur du plaignant a été avisé et a confirmé que ce dernier devait commencer son quart à 7 h ce matin-là et qu'il ne l'avait pas prévenu qu'il serait absent;
À 6 h 4, on a demandé aux agents du SPCK de s'approcher de la résidence et d'ouvrir la porte d'entrée; les agents ont forcé cette porte, mais de nouveau, il n'y avait pas de réaction de l'intérieur de la maison;
À 6 h 36, un dispositif de distraction (« flash bang ») a été déployé à l'arrière de la maison et a été entendu par plusieurs TC; il n'y a pas eu de réaction de l'intérieur de la maison;
À 7 h 5, il a été confirmé que le plaignant ne s'était pas présenté à son lieu de travail pour commencer son quart de travail;
À 7 h 12, l'EIIC est entrée dans la maison pour la rendre sécuritaire. Les agents ont presque immédiatement trouvé le corps du plaignant dans la chambre à coucher principale. Le plaignant était couché sur le lit et avait subi un traumatisme au côté droit de la tête, qui semblait être une blessure par balle près de sa tempe droite couverte de résidu de poudre; une arme de poing se trouvait dans la main droite du plaignant et son bras droit était par-dessus son corps. Une douille de couleur laiton se trouvait sur le côté sur le lit. On a constaté que la couleur de la peau du plaignant était pâle et que sa région au bas du dos présentait des signes de lividité (une décoloration de la peau habituellement causée par l'accumulation de sang dans le corps).
Un examen ultérieur de la scène par les enquêteurs judiciaires a confirmé la présence d'une blessure par balle à la tempe droite du plaignant avec du résidu provenant d'un coup de feu autour de la plaie. La tête du plaignant reposait sur deux oreillers, l'oreiller du dessus comportant deux trous de balle et le deuxième oreiller comportant un trou de balle, ainsi qu'un projectile à l'intérieur.
Tous les TC dans le secteur, y compris la TC no 1 et sa fille, ont confirmé que pendant la présence de la police à la résidence, ils n'ont jamais entendu la décharge d'une arme à feu. Tous les témoins de la police ont confirmé qu'aucun agent de police présent n'avait déchargé son arme à feu.
Le coroner a constaté le décès du plaignant à 15 h 40. Une autopsie effectuée le lendemain a confirmé que la cause du décès était une « blessure par balle à la tête » et que la balle était entrée à la tempe droite et était ressortie du côté gauche de la tête du plaignant.
Dans ce dossier, je conclus que la mort du plaignant a été causée par ses propres actions sans que les policiers soient impliqués directement; que les agents présents s'acquittaient de leurs fonctions comme c'était nécessaire pour intervenir suite à l'appel au numéro 9-1-1; et qu'aucun agent n'a eu de contact physique ni d'interaction verbale avec le plaignant qui aurait pu, de quelque façon que ce soit, inciter le plaignant a posé les gestes qu'il a posés.
Un examen de l'ensemble de la preuve indique clairement qu'aucun agent n'a déchargé son arme à feu et qu'aucun agent de police n'était à proximité immédiate du plaignant au moment du coup de feu et n'aurait pu tirer le coup de feu qui a mis fin à sa vie. Il n'est pas clair quand le plaignant s'est en fait enlevé la vie, puisqu'on n'a pas entendu de coups de feu pendant les sept heures ou plus que la police était à la résidence, mais la découverte de trous de balle dans les oreillers sur lesquels le plaignant était couché laisse supposer que ces oreillers ont peut-être étouffé le son du coup de feu[1].
Bien que nous ne puissions pas savoir quelles étaient les intentions du plaignant lorsqu'il est descendu au sous-sol et a déverrouillé son armoire à armes à feu pour accéder à ses armes à feu, qu'il s'agissait de s'ôter la vie ou celle de la TC no 1, ou les deux, il est clair que les agents supérieurs chargés de diriger une équipe de policiers afin de mettre fin à cet incident ne pouvaient prendre le risque que le plaignant commence à échanger des coups de feu avec la police ou tuent d'autres personnes au moment de mettre fin à sa propre vie.
L'infraction dont il faut tenir compte dans la présente affaire est celle de négligence criminelle, en contravention de l'article 219 du Code criminel, causant ainsi la mort, en contravention de l'article 220 du Code criminel. Pour que cette infraction s'applique, il faut que la conduite représente un écart marqué par rapport à la norme de diligence dans les circonstances.
219 (1) Est coupable d'une négligence criminelle quiconque :
- soit en faisant quelque chose
- soit en omettant de faire quelque chose qu'il est de son devoir d'accomplir
montre une insouciance déréglée ou téméraire à l'égard de la vie ou de la sécurité d'autrui.
(2) Pour l'application du présent article, devoir désigne une obligation imposée par la loi.
Cette disposition a été interprétée par la Cour d'appel de l'Ontario dans R c. Sharp (1984), 12 CCC (3d) 428 (C.A. de l'Ont.) comme nécessitant une preuve que la conduite constituait « un écart marqué et important par rapport à la norme que respecterait une personne raisonnable dans les circonstances, lorsque l'accusé soit a eu conscience d'un risque grave et évident pour la vie et la sécurité d'autrui, sans pour autant l'écarter, soit ne lui a accordé aucune attention ».
Dans ce dossier, il est clair que les agents chargés de tenter de sauver la vie du plaignant ont fait tout en leur pouvoir pour mettre fin à l'incident sans qu'il y ait perte de vie, que ce soit celle du plaignant, d'agents de police en cause ou de tout autre citoyen. Je conclus que les mesures prises par les agents de police en cause, qui se conformaient strictement aux politiques de la police régissant l'intervention dans ce type d'incident, ont été prises en tout temps en vue de réduire au minimum le « risque évident et grave pour la vie et la sécurité d'autrui » et qu'elles n'ont aucunement constitué « un écart marqué et important par rapport à la norme que respecterait une personne raisonnable dans les circonstances ».
Compte tenu de l'ensemble de la preuve, il est clair que le plaignant s'est ôté la vie sans intervention de la police. Ce serait se lancer en conjectures de supposer que si la police avait agi avec moins de prudence et plus rapidement, elle aurait pu sauver sa vie au risque de causer la perte d'une autre vie humaine. Les commandants du SPCK chargés de l'intervention dans cet incident ont suivi toutes les procédures établies dans leurs lignes directrices et ne sauraient être tenus responsables des gestes que le plaignant a posés pour réaliser son intention de mettre fin à ses jours.
Il importe de souligner qu'à aucun moment, des allégations n'ont été formulées à l'encontre de ces agents par qui que ce soit, concernant d'éventuels gestes inappropriés de leur part, et je suis convaincu, pour des motifs raisonnables, que les actions des agents étaient dans les limites prescrites par le droit criminel et qu'il n'y a pas de motifs justifiant des accusations en l'espèce.
Date : 31 mai 2018
Original signé par
Tony Loparco
Directeur
Unité des enquêtes spéciales
Notes
- 1) [1] Toutefois, la présence d’une lividité post-mortem laisse supposer que le plaignant s’est tiré une balle bien avant que la police découvre son corps et peut-être avant qu’elle arrive sur les lieux. [Retour au texte]
Note:
La version originale anglaise signée du rapport fait autorité. En cas de divergence entre cette version et les versions anglaise ou française en ligne, la version originale anglaise signée du rapport l’emporte.