Rapport annuel 2022-2023 de l'UES
Contenus:
- Un message du directeur de l’UES
- Terminologie
- L’Unité : Son rôle
- Vision, mission et valeurs de l’UES
- L’UES — Renforcer la surveillance civile
- Diversité, équité et inclusion à l’UES
- Connexions communautaires
- Investir dans la jeunesse et préparer l’avenir
- Nouvelles technologies à l’UES
- Communications
- Programme de liaison
- Programme de liaison avec les Premières Nations, les Inuits et les Métis
- Programme de services aux personnes concernées
- Formation
- Enquêtes
- Mesures du rendement
- Données financières pour 2022-2023
- Organigramme de l’UES
Un message du directeur de l’UES
C’est avec plaisir que je présente le rapport annuel de l’Unité des enquêtes spéciales pour l’exercice 2022-2023.L’UES est l’organisme de surveillance civile de l’Ontario chargé d’enquêter sur la conduite des agents de police impliqués dans des incidents ayant entraîné un décès, une blessure grave, la décharge d’une arme à feu sur une personne ou une allégation d’agression sexuelle. Son mandat se limite à un examen de la responsabilité pénale. Ainsi, si les résultats de l’enquête permettent raisonnablement de croire qu’une infraction criminelle a été commise, l’UES portera le chef d’accusation approprié contre l’agent impliqué et l’affaire sera portée devant les tribunaux pour une décision finale de culpabilité ou d’innocence. À l’inverse, lorsqu’il n’y a aucun motif raisonnable de croire qu’une infraction criminelle a été commise, l’UES ne peut pas porter d’accusations criminelles. Dans ce cas, un rapport complet de l’enquête est rédigé et affiché sur le site Web de l’UES.
Malgré une autre année chargée, le personnel de l’UES s’est encore une fois acquitté de son mandat avec brio. À tous les échelons, le personnel a travaillé sans relâche pour s’assurer que les enquêtes soient menées avec célérité et rigueur. Résultat : environ 89 % des dossiers ont été réglés dans le délai prescrit de 120 jours. Cela permet de réduire le plus possible le stress que subissent les personnes concernées par une enquête — qu’il s’agisse de personnes ayant déposé une plainte pour agression sexuelle, de personnes ayant subi des blessures graves au cours d’interactions avec la police, d’amis ou de proches de personnes décédées, ou d’agents de police visés par une enquête. Cela permet également de rendre des comptes à la population dans un délai raisonnable, en faisant la lumière sur des incidents souvent tragiques. Bien que le personnel d’enquête soit aux premières lignes de ces efforts, il importe de noter que les résultats reflètent également le dévouement et la compétence des équipes de soutien administratif et de soutien professionnel de l’UES.
Les initiatives de l’UES sur le plan de la diversité, de l’inclusion et de la lutte contre le racisme, thème du précédent rapport annuel, sont demeurées au cœur des priorités de l’UES en 2022 2023. Il convient entre autres de souligner les progrès réalisés par l’UES sur le plan des relations avec les personnes et communautés autochtones touchées par son travail. Cela s’est notamment traduit par la tenue d’une formation pour le personnel sur les cultures autochtones, des rencontres avec des groupes autochtones pour discuter de questions d’intérêt commun, et des séances d’information auprès de Premières Nations, particulièrement celles qui envisagent de recourir à l’UES en tant qu’organe de surveillance pour leurs propres services de police.
En ce qui concerne l’avenir, une révision des programmes de l’UES est en cours afin de s’assurer que l’UES demeure la meilleure entité pour répondre aux besoins de surveillance civile dans les années à venir. Je suis impatient de faire le point sur cet examen dans notre prochain rapport annuel.
Cordialement,

Le directeur, Joseph Martino
Terminologie
DirecteurL’UES est dirigée par un directeur ou une directrice qui ne peut pas être un ancien agent ou une ancienne agente de police. Le directeur ou la directrice supervise toutes les activités de l’UES. Il ou elle peut être nommé pour un maximum de deux mandats de cinq ans par décret en conseil.
Agent impliqué
L’agent impliqué est un agent ou une agente dont la conduite pourrait, de l’avis du directeur, avoir causé la mort, la blessure grave, la décharge d’une arme à feu ou l’allégation d’agression sexuelle qui fait l’objet de l’enquête. Le terme « agent » englobe toute personne sur laquelle l’UES peut enquêter.
Les agents impliqués sont invités à participer à une entrevue avec l’UES, mais ne peuvent pas y être contraints, et ils ne sont pas non plus tenus de remettre une copie de leurs notes à l’UES. Une fois qu’ils font l’objet d’une enquête et, par conséquent, sont au risque d’une poursuite pénale, les agents impliqués ont les mêmes droits que tout citoyen en vertu de la Charte des droits et libertés pour se protéger contre l’auto-incrimination.
Agent témoin
Un agent témoin est un agent ou une agente qui, de l’avis du directeur de l’UES, est en cause dans l’incident faisant l’objet de l’enquête, sans toutefois être un agent impliqué.
En vertu de la Loi de 2019 sur l’Unité des enquêtes spéciales, les agents témoins sont tenus de participer à des entrevues avec les enquêteurs de l’UES dès que possible. L’UES a également le droit de recevoir une copie de leurs notes.
Personne concernée
Une personne concernée est une personne qui peut être décédée, avoir subi une blessure grave, avoir été agressée sexuellement ou avoir été touchée par la décharge d’une arme à feu lors d’un incident mettant en cause la police. Les personnes concernées et leurs familles reçoivent un soutien et des mises à jour de l’UES.
Coordonnateur des services aux personnes concernées
Par le biais du Programme de services aux personnes concernées, les coordonnateurs des services aux personnes concernées (CSPC) de l’UES fournissent un soutien, des informations, des conseils et des mises à jour aux personnes touchées par des incidents qui font l’objet d’une enquête de l’UES. Dans le cadre de ce programme, les coordonnateurs peuvent fournir un soutien individuel aux personnes concernées et à leurs familles.
Rapport du directeur
Dans les cas où le directeur ne trouve aucune preuve justifiant de porter des accusations criminelles contre le ou les agents impliqués, un rapport du directeur est publié sur le site Web de l’UES. Le rapport du directeur fournit un résumé de l’enquête, des éléments de preuve recueillis et des conclusions de fait sur lesquels repose la décision du directeur.
Note
Dans les cas jugés comme ne relevant pas de la compétence de l’UES, par exemple lorsque la personne concernée n’a pas subi de blessure grave, le directeur met fin à l’enquête et publie une note de service décrivant les motifs de la décision. Les dossiers peuvent être rouverts si de nouveaux éléments de preuve le justifient.
Blessure grave
Une blessure est grave si elle est susceptible d’avoir des répercussions sur la santé ou le confort de la personne qui l’a subie et n’est pas de nature passagère ou bénigne. Une blessure est considérée comme grave dans les cas suivants :
- blessure nécessitant l’admission à l’hôpital;
- fracture du crâne, d’un membre, d’une côte ou d’une vertèbre;
- brûlures sur une grande partie du corps;
- perte d’une partie du corps;
- perte de la vision ou de l’ouïe.
L’Unité : Son rôle
L’Unité des enquêtes spéciales (« l’UES » ou « l’Unité ») est un organisme civil d’application de la loi de l’Ontario qui a compétence sur les agents de police municipaux, régionaux et provinciaux, ainsi que sur les agents spéciaux employés par la Commission des parcs du Niagara et les agents de la paix du Service de sécurité de l’Assemblée législative.L’UES est indépendante des services de police et fonctionne sans lien de dépendance avec le ministère du Procureur général pour enquêter sur les incidents où des agents sont intervenus et qui ont impliqué l’un des événements suivants :
- le décès d’une personne;
- une blessure grave subie par une personne;
- la décharge d’une arme à feu sur une personne;
- l’agression sexuelle d’une personne, telle qu’elle est signalée par celle-ci.
En l’absence de tels motifs, le directeur produira un rapport public — le rapport du directeur — qui résume l’enquête et les motifs de sa décision.
Toutes les enquêtes sont menées par les enquêteurs civils de l’UES, qui sont des agents de la paix.
Vision, mission et valeurs de l’UES
UES
Notre vision
La conviction dans le rôle de l'UES et l'engagement démontré par tous ses membres sont la substance même de l'Unité.- Nous nous efforçons de toujours mieux faire connaître la mission et le rôle de l’UES auprès de la population et des forces de l’ordre, partout en Ontario.
- Nous recherchons la stabilité en nous appuyant sur un leadership partagé et sur la responsabilité individuelle dans un contexte qui évolue constamment.
- Nous croyons en des communications ouvertes et respectueuses dans les toutes les directions afin de promouvoir une bonne compréhension mutuelle.
- Notre travail d’équipe favorise l’excellence.
- Nous investissons dans ce qui est important : notre talent, nos outils et notre formation.
- Nous sommes déterminés à maintenir un excellent milieu de travail.
Notre mission
- Nous sommes une équipe spécialisée de civils déterminés à servir la population de l’Ontario dans toute sa diversité.
- Nous menons des enquêtes minutieuses et impartiales dans les cas où une personne a subi un coup de feu, une blessure grave, a allégué une agression sexuelle ou est morte lors d’une intervention d’organismes de maintien de l’ordre, dont les services de police, le Service de sécurité de l’Assemblée législative ou la Commission des parcs du Niagara.
- Notre indépendance dans la recherche et l’évaluation de tous les éléments de preuve est le gage de la responsabilisation de la police et permet à tous d’avoir confiance dans le travail de l’UES.
Nos valeurs
- Intégrité
- Travail d’équipe
- Communication
- Excellence
- Responsabilisation
- Impartialité
- Engagement
L’UES — Renforcer la surveillance civile
L’une des principales façons dont l’UES continue d’évoluer en tant que chef de file dans le domaine de la surveillance civile de la police est l’importance qu’elle accorde au dialogue avec le public, notamment en établissant des relations avec les communautés et d’autres organes de surveillance, et en cultivant ces relations. Afin de faire avancer cet objectif, l’Unité a travaillé sur les initiatives suivantes au cours du dernier exercice.Congrès des chefs de police autochtones de l’Ontario
Le Service de police Nishnawbe-Aski (SPNA) a invité des représentants de l’UES à participer au congrès des chefs de police autochtones de l’Ontario, à Toronto, afin de discuter de la Loi sur l’Unité des enquêtes spéciales. Le 12 avril 2022, la délégation de l’UES a fait une présentation dans le cadre du congrès et a répondu aux questions au sujet de la Loi. La présentation de l’UES a été bien accueillie. Certaines communautés autochtones évaluent présentement la possibilité de recourir à l’UES pour assurer la surveillance de leurs propres services de police.Réunion annuelle des dirigeants d’organismes de surveillance de la police à Ottawa
Le 18 octobre 2022, le directeur de l’UES a participé à la Réunion annuelle des dirigeants d’organismes de surveillance de la police. Cette réunion, qui rassemble les hauts dirigeants des organismes de surveillance civile du Canada, notamment le Independent Investigation Office de la Colombie-Britannique et le Serious Incident Response Team de Terre-Neuve, pour n’en nommer que quelques-uns, a été commanditée et organisée par la Commission civile d’examen et de traitement des plaintes relatives à la GRC. Réunis en personne pour la première fois depuis quelques années, les participants ont pu échanger sur les pratiques exemplaires et entendre des experts sur des sujets d’actualité, notamment la collecte de données relatives à la race et les tactiques de désescalade et de maintien de l’ordre.Assemblée générale annuelle de l’Association de la Police provinciale de l’Ontario dans la ville de The Blue Mountains
Le 19 octobre 2022, le directeur de l’UES a prononcé une allocution lors de l’assemblée générale annuelle de l’Association de la Police provinciale de l’Ontario (APPO) qui a eu lieu dans la ville de The Blue Mountains. Cela a mené à un dialogue constructif entre les parties. Il a été question de la publication d’informations par l’UES au cours du processus d’enquête, du recours à des pratiques tenant compte des traumatismes lors des entrevues et de l’importance de mener les enquêtes avec célérité.Comité-ressource du directeur
Une réunion du Comité-ressource du directeur (CRD) a eu lieu le 12 octobre 2022. Dans le cadre du comité, des représentants de divers groupes communautaires se rencontrent pour discuter de questions d’intérêt commun concernant la surveillance de la police. Cette année, le comité a été élargi afin que de nouvelles voix puissent s’y faire entendre, notamment celles des défenseurs des personnes handicapées, de la communauté 2ELGBTQI, des jeunes, de la communauté musulmane, des victimes de violences sexuelles et de personnes sans domicile fixe.Le CRD de l’UES se compose présentement des membres suivants :
- Black Legal Action Centre
- L’Association canadienne pour la santé mentale — Ontario
- Juge Charles Arthur Downes — membre de la communauté
- Chinese and Southeast Asian Legal Clinic
- Citizens With Disabilities
- Council of Agencies Serving South Asians
- Egale
- Faith of Life Network
- Falconers s.r.l.
- Aide juridique Ontario — Aboriginal Legal Services
Profil d’une nouvelle membre du CRD : Niki Hashie, gestionnaire de programme — justice, OFIFC
Fondée en 1971, la Ontario Federation of Indigenous Friendship Centres (OFIFC) s’emploie à soutenir, à défendre et à renforcer les capacités de ses 29 centres d’amitié membres en Ontario. Issus d’un mouvement national populaire remontant aux années 1950, les centres d’amitié sont des carrefours communautaires où les Autochtones qui vivent dans les villes et les centres urbains peuvent, sur une base quotidienne, accéder à des programmes et à des services fondés sur la culture et adaptés à celle-ci.
Fondée en 1971, la Ontario Federation of Indigenous Friendship Centres (OFIFC) s’emploie à soutenir, à défendre et à renforcer les capacités de ses 29 centres d’amitié membres en Ontario. Issus d’un mouvement national populaire remontant aux années 1950, les centres d’amitié sont des carrefours communautaires où les Autochtones qui vivent dans les villes et les centres urbains peuvent, sur une base quotidienne, accéder à des programmes et à des services fondés sur la culture et adaptés à celle-ci.
Aujourd’hui, les centres d’amitié sont des pôles dynamiques de convergence économique et sociale qui aident les communautés autochtones à s’épanouir. Les centres d’amitié sont des incubateurs d’idées qui aident les jeunes Autochtones à atteindre leurs objectifs en matière d’éducation et d’emploi, des lieux de résurgence culturelle pour les familles autochtones qui veulent que leurs enfants grandissent en étant fiers de leurs origines, et des refuges pour les membres des communautés autochtones qui ont besoin de soutien. Les mandats des centres d’amitié sont décidés par leurs communautés. Les centres d’amitié accueillent tous les Autochtones, qu’ils soient membres des Premières Nations, Indiens inscrits ou non, Métis ou Inuits, ou des personnes qui s’identifient comme étant Autochtones.
Niki Hashie est une Anichinabée et une Oji-Crie, membre des Premières Nations de Wasauksing et de Ginoogaming. Elle fait partie du clan de la grue. Elle est née à Toronto et y a grandi. Elle est titulaire d’un baccalauréat ès arts spécialisé et d’un Juris Doctor de l’Université de Toronto. Elle est également membre du Barreau de l’Ontario.
Niki a rejoint l’OFIFC pour la première fois en 2017 et a soutenu le mouvement des centres d’amitié à divers titres, notamment en faisant avancer le dossier des politiques visant à mettre fin à la violence contre les femmes autochtones.
Diversité, équité et inclusion à l’UES
La diversité, l’équité et l’inclusion sont au cœur des activités de l’UES. Une UES qui reflète les communautés multiculturelles qu’elle sert, qui valorise l’équité entre ses murs et dans la prestation de services au public, et qui donne à chaque personne la possibilité de s’exprimer, est une meilleure UES. Voici certains des efforts déployés par l’UES pour favoriser la diversité, l’équité et l’inclusion pendant la dernière année.Le Comité de la diversité, de l’équité, de l’inclusion et de l’expérience employé
Se composant de membres du personnel à tous les échelons de l’UES, le Comité de la diversité, de l’équité, de l’inclusion et de l’expérience employé (CDEIEE) a été mis sur pied en 2021. Le comité a été créé pour répondre à un besoin qui avait été cerné — la nécessité d’établir une approche structurée au sein de l’UES pour lutter contre le racisme et assurer la diversité, l’équité et l’inclusion en organisant des formations sur le racisme, la mise en commun de ressources et la mise en œuvre d’une approche antiraciste dans les activités de l’UES.Le comité a élaboré une politique sur la diversité, l’équité, l’inclusion et l’expérience employé. Cette politique représente la volonté de l’UES d’assurer la diversité, l’équité et l’inclusion au travail pour ses employés, et son engagement à atteindre cet objectif.
Formation sur les préjugés
L’UES a offert à l’ensemble du personnel deux journées de formation visant à lutter contre les préjugés. Les séances ont été animées par un universitaire de l’Université de Waterloo qui est un expert en la matière. Il a parlé des préjugés et des multiples formes qu’ils peuvent prendre, de l’incidence qu’ils peuvent avoir sur le travail de l’UES et sur ce que l’on peut faire pour lutter contre les préjugés.Diversification des effectifs
Les stratégies de diversification comprenaient à la fois des mesures axées sur la diversité et des mesures visant à assurer un équilibre entre la proportion de membres du personnel ayant déjà été membres d’un service de police et de membres qui ne l’ont jamais été, ainsi que des activités de recrutement tirant parti de divers sites d’emplois, sites Web, du Comité ressource du directeur, de stages dans le cadre du Programme conjoint de stages pour les Noirs (PCSN), et d’une sensibilisation plus large pour des recommandations en matière de diversité.L’UES continue à maintenir un équilibre entre les enquêteurs n’ayant pas d’expérience dans la police et les enquêteurs qui sont d’anciens agents de police : 47 % de son personnel d’enquête actuel n’a jamais été membre d’un service de police; 57 % sont d’anciens agents de police.
Collecte de données fondées sur la race
Depuis octobre 2020, l’UES recueille des renseignements personnels auprès des personnes concernées et des agents impliqués concernant leur âge, leur identité autochtone, leurs origines ethniques/culturelles, leur race, leur religion/appartenance religieuse, et leur identité de genre. La participation à la collecte de renseignements est volontaire.L’UES s’est associée à l’Université Wilfrid Laurier (UWL) pour analyser les données recueillies auprès des personnes concernées et des agents impliqués pour la période allant du 1er octobre 2020 au 30 septembre 2021. Les résultats de l’analyse de l’UWL ont été fournis à l’UES sous la forme d’un rapport préliminaire et d’un résumé.
L’UES procède présentement à des consultations auprès des parties prenantes afin d’obtenir leur avis avant que le rapport soit publié.
L’UES prévoit publier le rapport à l’automne 2023, après ces consultations.
Reconnaissance du personnel de l’UES au sein de la fonction publique de l’Ontario
L’UES a le plaisir d’annoncer que trois membres de son personnel ont été mis en vedette dans des articles récemment publiés en ligne.En janvier 2023, l’un des enquêteurs de l’UES a fait l’objet d’un article dans le cadre de la série OPS At Work de Topical, une série d’articles sur la fonction publique de l’Ontario (FPO) telle qu’elle est perçue par des personnes de la FPO issues de la diversité. L’article décrit le parcours de l’enquêteur et ce qui l’a amené à travailler à l’UES.
En août 2022, une autre enquêtrice de l’UES a été mise en vedette dans FAME : Facts About MAG Employees, une série récurrente qui présente des profils d’employés et leur travail au sein du ministère du Procureur général. Dans l’article, l’enquêtrice décrit une journée de travail typique et son parcours professionnel, et offre des conseils aux personnes qui envisagent possiblement de faire carrière à l’UES.
De plus, en août 2022, une coordonnatrice des services aux personnes concernées de l’UES a été mise en vedette dans FAME : Facts About MAG Employees. La coordonnatrice décrit ce qu’elle fait à l’UES et les aspects les plus gratifiants de son travail.
L’UES est impatiente de continuer à faire connaître son équipe talentueuse.
Connexions communautaires
Pour être efficace, un organisme de surveillance doit faire évoluer continuellement ses activités afin d’utiliser les meilleures pratiques dans ses enquêtes et dans les autres domaines et de rester sensible aux questions sociopolitiques qui influent sur les questions de maintien de l’ordre et de surveillance des services policiers. À cette fin, l’UES établit des liens avec des groupes communautaires, des organisations d’autres juridictions et des organismes ayant la même fonction, au pays et à l’étranger, afin d’étendre ses connaissances. Au cours de la dernière année, ces initiatives ont inclus les suivantes :Première exposition annuelle sur l’excellence des Noirs — Dufferin Peel Catholic District School Board
Le 10 novembre 2022, la Black Excellence Expo a eu lieu au Dufferin-Peel Catholic District School Board. L’événement visait à célébrer les réalisations des Canadiennes noires et des Canadiens noirs et à donner aux élèves l’occasion d’en apprendre davantage sur les contributions des Noirs dans divers domaines, y compris le domaine de l’application de la loi. L’UES y était présente et a eu l’occasion de parler de son travail directement avec les élèves.Exposition sur l’excellence des Noirs en novembre 2022 — L’expérience d’un responsable des enquêtes
Les élèves ont fait montre d’un enthousiasme marqué et ont posé beaucoup de bonnes questions. Ils ont posé bien des questions sur les qualifications requises pour devenir enquêteur et sur le climat de travail au sein de l’UES. Ils ont aussi posé des questions sur les défis que posent les enquêtes mettant en cause des agents de police et sur les mesures que nous prenons pour veiller à ce que nos enquêtes soient équitables et impartiales. Ils ont posé des questions sur l’importance que revêt la diversité pour l’UES et sur ce que nous faisons pour favoriser la diversité et l’inclusion.
Les élèves ont fait montre d’un enthousiasme marqué et ont posé beaucoup de bonnes questions. Ils ont posé bien des questions sur les qualifications requises pour devenir enquêteur et sur le climat de travail au sein de l’UES. Ils ont aussi posé des questions sur les défis que posent les enquêtes mettant en cause des agents de police et sur les mesures que nous prenons pour veiller à ce que nos enquêtes soient équitables et impartiales. Ils ont posé des questions sur l’importance que revêt la diversité pour l’UES et sur ce que nous faisons pour favoriser la diversité et l’inclusion.
Dans l’ensemble, mon expérience à la Black Excellence Expo a été extrêmement positive. Ce fut une excellente occasion de parler directement avec les élèves et de leur parler de mes expériences en tant que Noir au sein de l’UES. Les élèves étaient intéressés et ont posé des questions intelligentes, faisant montre d’un véritable intérêt envers ce que fait l’UES et envers les contributions des Canadiennes noires et des Canadiens noirs dans le domaine de l’application de la loi. À mon avis, les événements tels que la Black Excellence Expo sont essentiels pour promouvoir la diversité, l’inclusion et l’équité dans tous les domaines, y compris celui de l’application de la loi.
– Responsable des enquêtes de l’UES
Gala de la Association of Black Law Enforcers
Le 1er octobre 2022, le directeur de l’UES et une enquêtrice de l’UES ont assisté au gala annuel de la Association of Black Law Enforcers (ABLE) au Pearson Convention Centre, à Brampton.Un nombre important de représentants du secteur de l’application de la loi de l’Ontario, du Canada et des États-Unis ont assisté au gala. Cette année a marqué le 30e anniversaire d’ABLE à titre d’organisation de défense des intérêts des agentes et agents noirs chargés de l’application de la loi, tous domaines confondus (police, services correctionnels, etc.). Un hommage a été rendu aux réalisations d’ABLE depuis sa création et aux contributions des personnes qui ont présidé l’organisation et ont siégé à son conseil d’administration au fil des ans. Le point fort de la soirée a été l’attribution de bourses d’études postsecondaires à de jeunes Noires et Noirs remarquables souhaitant faire carrière dans le domaine de l’administration de la justice.
Le salon des carrières de la Association of Black Law Enforcers et de l’Université de Guelph Humber
Le 17 novembre 2022, l’UES a participé au salon annuel des carrières en application de la loi et dans les services d’urgence, commandité par la Association of Black Law Enforcers (ABLE) en collaboration avec l’Université de Guelph-Humber (UGH). Plus de 300 étudiantes et étudiants ont participé à l’événement.L’événement visait à :
- permettre aux professionnelles et professionnels de l’application de la loi de faire découvrir aux étudiantes et étudiants du secondaire et du postsecondaire, ainsi qu’à la communauté élargie, un plus grand éventail d’options de carrière;
- souligner l’importance de poursuivre leurs études et d’acquérir des compétences adaptées au climat actuel;
- permettre à toutes les organisations présentes d’établir des partenariats significatifs avec les différentes communautés qu’elles servent, ou de renforcer de tels partenariats, et de recruter des candidates et candidats potentiels.
Grand chef du Conseil des Mohawks d’Akwesasne
Le jeudi 22 février 2023, l’UES a rencontré le grand chef du Conseil des Mohawks d’Akwesasne pour discuter de l’UES et de son fonctionnement. Cette rencontre s’inscrivait dans les efforts déployés par l’UES afin d’entretenir un dialogue continu avec les communautés autochtones alors qu’elles réfléchissent à la possibilité de recourir à l’UES comme organe de surveillance de leurs services de police une fois que la Loi de 2019 sur la sécurité communautaire et les services policiers de l’Ontario entrera en vigueur.
Investir dans la jeunesse et préparer l’avenir
Programmes de placement d’étudiants
Pendant les mois d’automne et d’hiver, l’UES participe à divers programmes de stages d’éducation coopérative et de stages d’été afin de donner à des jeunes la possibilité de travailler dans leur domaine d’études. Les tâches confiées aux étudiants et l’expérience qu’ils peuvent ainsi acquérir varient d’une année à l’autre. En voici quelques exemples :- Collecte de données et diverses fonctions administratives
- Recherches et rédaction de notes juridiques
- Participation à la tenue à jour du système de gestion des cas de l’UES
- Présence en cour et observation d’instances
- Participation à des séances de formation et de sensibilisation
- Acquisition de connaissances sur les processus d’enquête et les enquêtes judiciaires, et observation de la conduite d’enquêtes
- Participation à des exercices liés aux enquêtes (simulation d’entrevues, rédaction de rapports de suivi et de rapports du directeur, etc.)
En 2022-2023, l’Unité a participé au programme Perspectives d’emplois d’été (PEME) de la fonction publique de l’Ontario et a offert un stage d’été à deux étudiantes en 2022 dans le cadre de ce programme. Les deux étudiantes travaillent maintenant au sein de la fonction publique de l’Ontario.
Étudiants d’été
Pleins feux sur les étudiantes d’été de l’UES
Simran Dhanoa
Simran détient un diplôme en criminologie de l’Université York. Elle a acquis de l’expérience en administration et en service à la clientèle en travaillant dans un organisme à but non lucratif fournissant des services aux personnes handicapées. Simran souhaite faire carrière dans le domaine des politiques publiques.
Summer Miranda
Summer est titulaire d’un diplôme avec double spécialisation en criminologie et en sociologie de l’Université de Toronto-Mississauga. Elle a précédemment travaillé pour Tribunaux décisionnels Ontario en tant qu’adjointe de bureau et agente des services à la clientèle. Ses domaines d’intérêt comprennent le renseignement national, la sécurité intérieure, la défense nationale, la lutte contre le terrorisme et le SCRS.
Stages coopératifs
Témoignages d’étudiantes ayant fait des stages coopératifs à l’UES
Chelsea Franchino
Pendant le semestre d’hiver 2023, j’ai eu la chance de faire un stage à l’UES. En tant qu’étudiante de troisième année du programme d’études en justice à l’Université de Guelph-Humber, l’UES était l’endroit idéal pour acquérir une meilleure compréhension du système de justice criminelle et du processus d’enquête.
Je suis reconnaissante d’avoir eu l’occasion de travailler avec des personnes compétentes qui se passionnent pour la mission de l’UES. Pendant mon stage, j’ai acquis, de première main, de précieuses connaissances qui me seront utiles pour la suite de ma carrière en justice criminelle.
Jessie Hunt
Je suis inscrite au programme d’études en justice à l’Université de Guelph-Humber, à Etobicoke. Je viens de terminer mon stage à l’UES que j’ai obtenu dans le cadre de ce programme.
Grâce à cette expérience, je comprends mieux le monde de la justice. J’ai notamment appris à rédiger des notes de service et j’ai eu l’occasion de participer à des enquêtes fictives et d’apprendre aux côtés de formidables enquêteurs et de membres du personnel qui ont beaucoup d’expérience sur le terrain.
Ce stage m’a également permis d’aiguiser mon esprit critique. J’ai beaucoup apprécié cette expérience de stage coopératif et je la recommande vivement! J’aimerais remercier Oliver et tout le personnel de l’UES pour leur accueil et pour leur aide tout au long de mon stage.
Programme conjoint de stages pour les Noirs
Le Programme conjoint de stages pour les Noirs (PCSN) est un programme spécial faisant partie du Programme de stages de l’Ontario et l’une des composantes du Programme de stages de l’Ontario (PSO).L’UES est fière de participer à ce programme et de contribuer à ses objectifs qui consistent à aider les personnes noires et les personnes noires bilingues (français-anglais) qui viennent d’obtenir un diplôme postsecondaire à obtenir une expérience professionnelle, à renforcer leurs compétences transférables, à se préparer à occuper des postes dans la fonction publique de l’Ontario et à augmenter le nombre de personnes noires et de personnes noires bilingues (français-anglais) au sein de la fonction publique de l’Ontario.
En octobre 2022, l’UES a offert un mandat d’un an à une stagiaire issue de ce programme.
Pleins feux sur une étudiante : Nancy Bediako
Je suis stagiaire en politique à l’Unité des enquêtes spéciales (UES). J’ai obtenu un stage à l’UES en octobre 2022, dans le cadre du Programme conjoint de stages pour les Noirs (PCSN), lequel offre aux personnes noires, bilingues et autres, et qui ont récemment obtenu un diplôme postsecondaire, des occasions professionnelles leur permettant d’acquérir de l’expérience au sein de la fonction publique de l’Ontario.
Avant de décider de devenir avocate, j’ai obtenu une maîtrise en travail social à l’Université de Windsor. Après l’obtention de mon diplôme, j’ai travaillé comme accompagnatrice professionnelle auprès de jeunes adultes ayant une déficience développementale qui tentaient de faire leur entrée sur le marché du travail. J’ai ensuite décidé d’aller faire des études de droit en Angleterre, à l’Université de Liverpool, où j’ai obtenu un baccalauréat en droit. À mon retour au Canada, j’ai obtenu une reconnaissance de mes équivalences, et je suis maintenant candidate au permis d’exercice du Barreau de l’Ontario.
Ce changement dans mes études et mon cheminement professionnel a été motivé par mon désir d’en apprendre davantage sur la transparence des organes publics et sur l’accessibilité des services. La législation et la politique sont des mécanismes puissants qui peuvent susciter des changements positifs pour les Ontariennes et les Ontariens.
Je suis reconnaissante d’avoir l’occasion de travailler au sein de l’UES. Cela me permet d’en apprendre plus long sur la transparence et les mesures d’accessibilité dans le cadre du processus décisionnel. Je travaille présentement sur un document de politique explorant la question de savoir si la Charte des droits des victimes d’actes criminels de l’Ontario s’applique aux personnes concernées et à leurs familles. Mon projet vise à mieux déterminer de quelle façon ces droits pourraient être mis en œuvre à l’UES sur le plan opérationnel. Ce projet va aider l’Unité à atteindre ses objectifs en matière de transparence et à s’assurer que le public lui fasse confiance pour surveiller les services de police.
Invitons nos jeunes au travail
Le 2 novembre 2022, l’UES a tenu une journée Invitons nos jeunes au travail. Dix jeunes y ont participé. La journée s’est déroulée dans la bonne humeur, avec un programme bien rempli comprenant des activités telles que la prise de photos, la prise d’empreintes digitales et l’interrogation de témoins.Les participants en ont appris davantage sur l’UES, son histoire et sa mission. L’une des élèves a déclaré qu’avant de participer à cette journée, elle aspirait à devenir médecin, mais qu’elle envisageait maintenant de devenir médecin légiste.
Les élèves ont participé à une enquête fictive et ont présenté leurs conclusions au directeur. L’un des élèves a fait remarquer qu’il avait été apprécié la rigueur du processus de collecte d’éléments de preuve de l’UES et du processus suivi par l’UES avant de tirer des conclusions.
Cependant, ce ne sont pas seulement les élèves qui ont appris des choses ce jour-là; les membres du personnel qui ont participé à la journée ont eux aussi appris des choses. Il fut très intéressant de voir comment les participants ont mené les entrevues, comment ils s’y sont pris pour tirer des conclusions et même comment ils ont défendu leurs points de vue auprès du directeur.
Nouvelles technologies à l’UES
L’UES a récemment déployé plusieurs avancées technologiques afin de mieux soutenir ses employés en leur fournissant les outils, la technologie et les compétences nécessaires pour accomplir au mieux leur travail.L’UES a fait l’acquisition de deux scanneurs Leica 3D pour aider les enquêteurs spécialistes des sciences judiciaires à reconstituer les scènes de crime, a mis en œuvre un nouveau système sécurisé fondé sur le Web pour permettre à l’UES de gérer et de recueillir des éléments de preuve sous forme numérique, et a remplacé sa solution de gestion des cas.
Scanneurs 3D
L’UES a fait l’acquisition de scanneurs 3D Leica RTC360. Ces scanneurs utilisent une technologie de pointe qui permettra à nos enquêteurs spécialistes des sciences judiciaires de recueillir des éléments de preuve et de reconstituer des scènes de crimes majeurs de façon efficace et précise. Dans le domaine des sciences judiciaires, il est essentiel de se tenir à jour et d’utiliser un équipement de pointe, puisque les renseignements obtenus servent aux enquêtes et sont utilisés dans les instances judiciaires. En décembre dernier, les enquêteurs spécialistes des sciences judiciaires ont commencé à suivre des formations sur le nouvel équipement.Système de gestion des preuves numériques (Système de GPN)
En janvier 2022, l’UES a procédé à la mise en œuvre du Système de GPN, une solution infonuagique qui permet à l’UES de recueillir, recevoir, stocker, gérer et partager des preuves de façon numérique. Le Système de GPN change la façon dont l’UES gère les fichiers multimédias en réduisant considérablement la nécessité de recourir à des supports physiques et au stockage physique de preuves. Les enquêteurs peuvent recevoir des preuves par voie électronique en partageant un lien permettant aux destinataires de télécharger jusqu’à 60 Go de fichiers.Système de gestion des dossiers (SGD) Niche
L’UES a remplacé son Système de soutien aux enquêtes (SSE) par Niche, un système de gestion des dossiers conçu spécifiquement pour les organisations d’application de la loi et pour prendre en charge des données de nature très délicate.Niche est un système moderne, facile à utiliser qui offre des fonctionnalités facilitant la gestion des enquêtes, notamment une meilleure expérience utilisateur, des fonctions de recherche plus étendues, la possibilité d’attribuer et de suivre les tâches d’enquête, une meilleure capacité de stockage et la capacité de générer des rapports pour afficher des données et des analyses afin d’appuyer la prise de décision.
Le projet de déploiement de la nouvelle technologie a été principalement mené par le personnel de l’UES. Les membres du personnel y ont apporté leur expertise et consacré de leur temps, en plus de leurs tâches quotidiennes, pour assurer l’intégration complète du nouveau système et répondre aux besoins de l’Unité.
Communications
Communication avec les médias
L’UES reconnaît l’importance de fournir des renseignements au public en temps opportun. C’est pourquoi l’équipe des communications de l’UES est disponible jour et nuit.Entre le 1er avril 2022 et le 31 mars 2023, l’UES a reçu des centaines de demandes provenant de représentants des médias. Les membres des médias communiquent généralement avec l’équipe chargée des relations avec les médias par courriel, par téléphone ou par message texte. L’équipe se rend également disponible pour parler aux médias sur place et à distance via des plateformes de communication en ligne, le cas échéant. Pour les affaires très médiatisées, le porte-parole reçoit généralement des dizaines d’appels téléphoniques, de textes et de courriels le jour même de l’incident et les jours suivants.
Voici quelques-uns des moyens utilisés par l’UES pour communiquer des informations sur ses enquêtes :
- Tableau de l’état d’avancement des dossiers de l’UES — Afin de tenir le public au courant de l’état d’avancement des enquêtes de l’UES, l’Unité fournit des mises à jour sur chaque enquête au moyen du tableau se trouvant à https://www.siu.on.ca/fr/case_status.php. Il est possible d’effectuer une recherche parmi les enquêtes au moyen du numéro de cas, du nom du service de police, de l’année, du statut de l’enquête et du type d’incident.
- Nombre total de cas — Depuis sa création en 1990, l’UES suit l’évolution du nombre total de cas par type de cas. L’information est publiée à https://siu.on.ca/fr/report_occurrences.php.
- Rapports du directeur — À l’issue d’une enquête de l’UES, si les preuves ne convainquent pas le directeur qu’il existe des motifs raisonnables de déposer des accusations criminelles, un rapport du directeur est rédigé et publié sur le site Web de l’UES. Chaque fois qu’un rapport est publié, l’UES en informe le public en diffusant un communiqué de presse.
- Réseaux sociaux — Le compte Twitter de l’UES peut être consulté à https://twitter.com/SIUOntario.
Les coordonnateurs des communications de l’UES — les principaux porte-parole de l’Unité — peuvent être contactés à siu.media@ontario.ca.
Trouver l’équilibre entre la transparence et l’enquête
L’UES doit constamment trouver l’équilibre entre la nécessité de tenir le public informé et l’obligation de garder certains renseignements confidentiels en raison de restrictions légales et politiques. Or le cadre législatif qui régit les activités l’UES fait en sorte qu’il doit trouver le juste équilibre et tenir compte des besoins des médias, des plaignants, de la communauté, de la police et de l’UES, et des tensions auxquelles chacune de ces parties est soumise. Il est impératif de veiller à ce que l’information communiquée soit juste, ne porte pas préjudice à l’enquête et ne porte pas atteinte au droit à la vie privée des personnes concernées.
Communiqués de presse
Tenir le public informé au sujet de ses enquêtes est un élément clé de l’engagement de l’UES à l’égard de la transparence et de la reddition de comptes. L’une des façons dont l’UES atteint cet objectif est en publiant des communiqués de presse. L’UES peut publier des communiqués de presse lorsqu’elle invoque son mandat et lance une enquête, ou pour fournir une mise à jour sur une enquête en cours. L’UES publie aussi généralement un communiqué de presse à la fin d’une enquête, que celle-ci ait été conclue par le dépôt d’une accusation criminelle ou par un rapport du directeur (aucune accusation portée) ou que le directeur y ait mis fin par une note de service.Au cours de l’exercice financier 2022-2023, l’UES a publié 395 communiqués de presse.
Les membres du public peuvent s’abonner aux communiqués de presse de l’UES sur son site Web : https://siu.on.ca/fr/news_subscription.php.
Catégories de communiqués de presse
Rapport du directeur : En 2022-2023, l’UES a publié 212 communiqués de presse annonçant la publication d’un rapport du directeur. Dans les cas où le directeur conclut que le dossier de preuve ne justifie pas de porter des accusations criminelles contre l’agent ou les agents impliqués, un rapport du directeur est publié sur le site Web de l’UES, accompagné d’un communiqué de presse. Le rapport du directeur fournit un résumé de l’enquête, des éléments de preuve recueillis et des conclusions de fait du directeur qui ont mené à sa décision.
Dossiers clos par note de service : Dans les cas qui ne relèvent pas de la compétence de l’UES, par exemple lorsque la personne concernée n’a pas subi de blessure grave, le directeur met fin à l’enquête et publie une note de service décrivant les motifs de la décision. Le directeur ne prend alors aucune décision quant à la pertinence de déposer ou non une accusation. Ces dossiers peuvent être transmis à d’autres organismes d’application de la loi pour enquête. L’UES publie un communiqué de presse pour chaque dossier qui est clos par note de service; 65 communiqués de cette catégorie ont été publiés en 2022-2023.
Mise à jour : Au cours d’une enquête, l’UES peut publier un communiqué de presse pour faire le point sur la progression de l’enquête. Au cours de l’exercice 2022-2023, quatre communiqués de presse donnant une mise à jour ont ainsi été publiés.
Initial : Au début d’une enquête, un premier communiqué de presse est publié pour les cas impliquant un décès, la décharge d’une arme à feu sur une personne, une collision majeure ou toute autre affaire très médiatisée. En 2022-2023, 103 communiqués de cette catégorie ont été diffusés.
Accusation portée : Si le directeur conclut que les éléments de preuve justifient de porter des accusations criminelles contre un agent de police, les chefs d’accusation pertinents sont déposés et un communiqué de presse est publié avec le nom de l’agent, la ou les accusations et la date de l’audience au tribunal. Onze communiqués de presse de cette nature ont été diffusés en 2022-2023.
Programme de liaison
Le Programme de liaison de l’UES vise à établir des liens, de façon proactive, avec les différentes collectivités de l’Ontario. L’objectif est d’instaurer un dialogue constructif avec toutes les collectivités et de renforcer les liens de l’UES avec elles, et de saisir les occasions d’informer le public sur l’UES.Stratégie du Programme de liaison de l’UES : une approche fondée sur la collaboration
En janvier 2023, l’Unité a publié son nouveau plan stratégique de liaison — SIU's Outreach Program Strategy - A collaborative approach (stratégie du Programme de liaison de l’UES : une approche fondée sur la collaboration). Le plan présente une nouvelle approche pour l’établissement et le maintien de relations avec la communauté et les parties prenantes. Les éléments clés de la stratégie sont les suivants :- Le plan met de l’avant une approche fondée sur la collaboration pour assurer la liaison avec la communauté et les parties prenantes.
- La réussite de l’approche repose sur la volonté et la participation de la direction et du personnel de l’UES, et des organismes communautaires; ce n’est pas une approche à sens unique.
- Le plan se fonde sur la mission, la vision et les valeurs fondamentales de l’UES.
- Le plan se fonde sur des données factuelles, étayées par des données qualitatives et quantitatives.
L’UES dans les écoles secondaires de l’Ontario — boîte à outils électronique pour enseignantes et enseignants
Dans le cadre du nouveau plan, l’équipe du Programme de liaison travaille à l’élaboration d’une ressource en ligne destinée aux enseignantes et enseignants et visant à faire connaître l’UES aux élèves. Cette ressource :- facilitera l’accès à des renseignements sur l’UES dans les écoles secondaires de l’Ontario;
- fournira au personnel enseignant des outils plus simples et conviviaux qu’ils pourront utiliser dans le cadre de leur programme d’études;
- favorisera l’utilisation de la boîte à outils après son lancement;
- mettra l’accent sur les régions et les populations ciblées.
Processus pour organiser une présentation en ligne — rendre le processus accessible
Le Programme de liaison s’efforce présentement de simplifier le processus pour soumettre une demande de présentation et de faciliter la participation des membres du public aux événements de l’UES. Cela permettra de :- créer une procédure électronique simplifiée pour les demandes de présentation;
- faciliter l’allocation de ressources suffisantes selon les besoins, et les régions et communautés;
- mieux planifier, sur le plan opérationnel, les activités de liaison.
L’UES sur 211 Ontario — rendre l’information plus accessible au public
En février 2023, l’UES a été ajoutée au site 211 Ontario — 211ontario.ca —, un portail qui dirige les Ontariennes et les Ontariens vers les services communautaires dont ils ont besoin et les différentes lignes d’aide qui sont à leur disposition, et ce, 24 heures sur 24, 7 jours sur 7. Ce portail comprend également des sites Web et des répertoires spécialisés dans les services communautaires, les soins de santé, les services sociaux, et les services gouvernementaux connexes en Ontario. Puisque l’UES fait maintenant partie des ressources répertoriées sur cette plateforme, le public dispose d’un autre moyen pour trouver de l’information sur l’UES.D’après les données fournies par 211 Ontario, du 1er février 2023 au 31 mars 2023, 211 Ontario a été consulté 44 196 fois. De ce nombre, 6,49 % des consultations (2 805) avaient trait à des besoins juridiques ou liés à la sécurité publique.
Statistiques du Programme de liaison
Du 1er avril 2022 au 31 mars 2023, le Programme de liaison a donné 25 présentations en tout.Programme de liaison avec les Premières Nations, les Inuits et les Métis
Le Programme de liaison avec les Premières Nations, les Inuits et les Métis a été créé au début de 2006 pour répondre aux besoins et aux préoccupations uniques des personnes et communautés autochtones au sujet de la surveillance des services policiers. Le programme consiste principalement à établir des relations avec les communautés autochtones pour faciliter les enquêtes de l’UES qui impliquent des personnes autochtones ou ont une incidence sur des personnes ou intérêts autochtones.Les membres du Programme de liaison avec les Premières Nations, les Inuits et les Métis ont les responsabilités suivantes :
- participer à une formation relative aux Premières Nations au moins une fois par an;
- aider le coordonnateur de la formation de l’UES à élaborer et mettre en œuvre une formation de sensibilisation à la culture des Premières Nations pour l’ensemble du personnel de l’UES;
- aider le coordonnateur de la liaison de l’UES à élaborer et mettre en œuvre des initiatives de liaison pour les personnes, organisations et communautés autochtones, ainsi qu’à développer et maintenir une relation professionnelle positive avec les dirigeants et les représentants des organisations et des communautés autochtones;
- faire le suivi des activités d’enquête et de sensibilisation pour contribuer à la communication des statistiques semestrielles et pour le rapport annuel.
Pendant l’exercice 2022-2023, les membres du programme sont intervenus dans 16 cas impliquant des personnes autochtones. Sur ces 16 cas, 6 ont été clos par rapport du directeur, 4 enquêtes ont été closes par note de service et 6 enquêtes sont en cours.
Journée nationale de la vérité et de la réconciliation — 30 septembre 2022
En l’honneur de la Journée nationale de la vérité et de la réconciliation, l’UES a organisé deux séances d’information sur les Premières Nations à l’intention du personnel. Les séances ont abordé les conditions de vie difficiles dans trois réserves des Premières Nations : Pikangikum, Grassy Narrows et Cape Dorset.Cultiver des liens avec les communautés et les services de police des Premières Nations — Perspectives d’avenir
Lorsqu’elle entrera en vigueur, la nouvelle Loi de 2019 sur la sécurité communautaire et les services policiers permettra aux communautés des Premières Nations qui ont leurs propres services de police ne relevant pas déjà de l’UES d’opter pour l’UES comme organe de surveillance. En prévision de cette éventualité, l’UES a entamé des discussions avec les communautés des Premières Nations pour leur fournir de l’information sur ses services et leur permettre de décider en toute connaissance de cause si elles optent pour l’UES le moment venu. Le 17 février 2023, l’UES a rencontré le Conseil Mohawk d’Akwesasne pour présenter l’UES et engager le dialogue.Programme de services aux personnes concernées
À propos du programme
Élément essentiel du travail de l’UES, le Programme de services aux personnes concernées (PSPC) fournit un soutien aux personnes touchées négativement par les incidents sur lesquels l’Unité enquête ou a enquêté. Le PSPC vise à répondre aux besoins pratiques et émotionnels des plaignants, de leurs proches, des témoins et des membres de la communauté en offrant un soutien immédiat en cas de crise, des renseignements, des conseils, la défense de leurs droits, des ressources et des renvois vers d’autres ressources pouvant les aider.Le personnel du PSPC fournit des services de soutien aux personnes concernées du début à la fin de l’enquête, ainsi que pendant les procédures pénales et d’enquête du coroner, le cas échéant. Le personnel du PSPC est disponible pour répondre aux appels et aux besoins des personnes concernées 24 heures sur 24, 7 jours sur 7.
Le Programme de soutien judiciaire aux personnes concernées fournit des services de soutien direct aux victimes et aux témoins de l’UES tout au long de la procédure pénale, procédure qui est souvent éprouvante et déroutante.
Le PSPC joue également un rôle important en aidant l’UES à gérer la collecte de données fondées sur la race auprès des personnes concernées et des agents impliqués.
Équipe du Programme de services aux personnes concernées
Au cours de l’exercice financier 2022-2023, le programme a encore une fois connu une croissance sans précédent. Le PSPC a complété son équipe en accueillant un dernier coordonnateur des services aux personnes concernées (CSPC) dans la région de l’Est. L’UES peut maintenant compter sur quatre CSPC à l’échelle de la province pour aider les personnes concernées dans leurs régions respectives : la région du Centre et du grand Toronto, la région de l’Ouest, la région du Nord et la région de l’Est. Cette approche régionale permet aux CSPC de répondre aux besoins des personnes concernées dans les meilleurs délais.Tout au long de l’année, chaque CSPC participe à des formations sur des sujets s’inscrivant dans leurs plans d’apprentissage individuels. Les CSPC ont également participé cette année à une formation d’équipe, dans laquelle les sujets suivants ont été abordés :
- Formation sur les services de liaison
- Formation sur la naloxone
- Soutien aux victimes d’agressions sexuelles, y compris le soutien avant et après l’entrevue avec un enquêteur
- Consommation et abus de substances
- Soutenir les enfants qui vivent un deuil et ont connu des traumatismes
Établir des relations, améliorer les services
L’établissement et le maintien de relations de collaboration avec le gouvernement et les organismes communautaires partenaires dans toute la province continuent d’être une valeur fondamentale du PSPC. Ces efforts se sont poursuivis tout au long de 2022-2023, en collaboration avec les organismes membres de la Victim Services Alliance of Ontario, le Réseau ontarien des prestataires de services d’aide aux victimes, le Programme d’aide aux victimes et aux témoins et le Bureau du coroner en chef. Certaines de ces relations de collaboration ont été consolidées avec l’établissement d’un protocole d’entente (PE).- Cette année, les Victim Services of Windsor & Essex County se sont joints à dix autres organismes de services aux victimes qui ont conclu un protocole d’entente avec le PSPC. Le protocole d’entente vise à clarifier les rôles respectifs des services aux victimes et du PSPC lorsque l’UES a invoqué son mandat, afin d’éviter les lacunes et les chevauchements de services.
- Le PSPC a établi un protocole de « visite de la personne défunte » avec le Bureau du coroner en chef et le Service de médecine légale de l’Ontario afin de s’assurer que les proches parents puissent voir leur proche décédé au Bureau du coroner, pour des raisons de compassion, dans certaines circonstances.
- Une brochure décrivant le rôle et les services du PSPC a également été élaborée afin de fournir de l’information aux personnes concernées. La brochure est offerte en français et en anglais, en version papier et en ligne.
- Le PSPC et ses membres ont mené diverses activités de sensibilisation et de consultation cette année. Par exemple, en juillet 2022, deux membres de l’équipe du PSPC se sont rendus à l’île Bear, dans la Première Nation de Temagami, pour parler de l’UES et du PSPC.
- Le PSPC a également rencontré des membres de la Washington Police Oversight Task Force pour leur fournir de l’information et des conseils en vue de l’élaboration et de la mise en œuvre d’un programme similaire au PSPC.
Statistiques du Programme de services aux personnes concernées
Du 1er avril 2022 au 31 mars 2023, le PSPC est intervenu dans 270 cas, dont 30 ont nécessité des services de soutien au tribunal. Cela représente une augmentation de 24 % des cas où le PSPC est intervenu par rapport à l’exercice dernier.Le PSPC a soutenu un total de 527 personnes concernées au cours de cet exercice, soit une augmentation de 29 % par rapport à l’exercice dernier.
Les victimes de l’UES ont bénéficié d’un soutien au tribunal dans 100 % des cas, soit 30 au total, qui se sont soldés par une ou plusieurs inculpations criminelles à l’encontre d’un agent de police.
Tendances annuelles - Intervention du PSPC


Note : Dans certains cas, le dossier est transmis au PSPC après l’exercice où l’incident s’est produit et/ou le personnel du PSPC poursuit ses services de soutien au-delà de l’exercice où l’enquête a été lancée. Dans chaque cas, il est possible que des services de soutien soient fournis à plus d’une personne concernée.
Intervention du PSPC selon le type d’incident


Soutien au tribunal fourni par le PSPC selon le type d’incident

Le PSPC a aidé à remplir 20 avis de décès pour de proches parents, s’est rendu sur 20 lieux d’incident pour soutenir les personnes concernées (y compris les témoins civils) et a assisté à 15 entrevues afin de fournir un soutien au cours du processus d’entrevue.
Type de soutien fourni par le PSPC

Type de soutien au tribunal fourni par le PSPC

Soutien fourni par le PSPC selon l'origine de la demande d'intervention

Aguillage par le PSPC vers d'autres ressources, selon le type

Formation
L’atout le plus précieux de l’UES est son personnel. L’une des principales choses que l’UES peut faire pour assurer des enquêtes de haute qualité est d’investir dans son personnel. L’UES s’engage à assurer la formation continue de son personnel dans les domaines des pratiques d’enquête exemplaires, des compétences culturelles, de l’administration, de la gestion, du droit et des technologies de l’information.En 2022-2023, le personnel de l’UES a participé à environ 2 593 heures d’initiatives d’apprentissage et de perfectionnement, dont la majorité (73 %) étaient consacréees à la formation en matière d’enquête.
| Formation suivie (nombre d’employés) | Nombre total d’heures |
|---|---|
| Enquêteurs à temps plein (16) | 292,0 |
| Enquêteurs réguliers sur appel (42) | 1,589,5 |
| Personnel administratif/professionnel (24) | 486 |
| Personnel d’encadrement (11) | 225,5 |
| Total | 2 593,0 |
Cours de formation spécialisés en matière d’enquête
Plusieurs enquêteurs de l’UES ont suivi une formation dans les domaines suivants au cours de la dernière année :- Sensibilisation au traumatisme transmis par personne interposée
- L’UES et les civils ayant des déficiences intellectuelles
- Modernisation des talents
- Questions juridiques urgentes pour les services de police
Intégration et orientation
L’UES a organisé trois séances de formation en 2022-2023 afin d’intégrer 22 nouveaux employés et de procéder à leur orientation :- Présentation générale pour les nouveaux enquêteurs (initiatives de l’unité, mandat, politiques)
- Traitement rapide des dossiers sans sacrifier la qualité
- Pouvoirs des enquêteurs de l’UES
- Introduction à la technologie de l’information
- Administration et gestion des dossiers d’enquête
- Prise de notes et utilisation de carnets de notes
- Programme de liaison avec les Premières Nations, les Inuits et les Métis
- Reconstitution de collision
- Breffage et débreffage
- Enquêtes sur incidents liés à une arme à feu, à une allégation d’agression sexuelle ou à la garde par la police
- Les racines du racisme
- Vers l’accessibilité — Norme d’accessibilité pour les services à la clientèle
- Règlement sur les normes d’accessibilité intégrées (RNAI)
- Politique sur le respect en milieu de travail et Programme de PDHT
- Santé et sécurité au travail
- Travailler ensemble : Le Code des droits de la personne de l’Ontario et la LAPHO
- Cybersécurité
Formation en sciences judiciaires
Neuf enquêteurs spécialistes des sciences judiciaires de l’Unité ont passé l’examen de renouvellement de leur certification en identification médicolégale auprès du Collège de police de l’Ontario.De plus, trois nouveaux enquêteurs spécialistes des sciences judiciaires se sont joints à l’UES et ont suivi des cours de formation et d’orientation supplémentaires :
- Usage de la force
- Examen des armes délivrées par la police
- Poursuites pour appréhension de suspects
Lutte contre le racisme et diversité
L’UES continue de progresser dans la sensibilisation de son personnel au racisme, à la discrimination raciale et à la protection des droits de la personne en vertu du Code des droits de la personne de l’Ontario. L’Unité a créé une feuille de route contre le racisme pour lutter contre le racisme systémique et pour donner la priorité à son engagement envers une main-d’œuvre équitable et diversifiée. La plupart des membres du personnel ont suivi la formation obligatoire de lutte contre le racisme qui vise à sensibiliser le personnel aux préjugés inconscients et au racisme dans les services de police et la surveillance policière, tout en dotant le personnel de compétences à cet égard. Les modules d’apprentissage étaient les suivants :- Préjugés inconscients
- Prévention de la discrimination et du harcèlement au travail
- Sensibilisation à la culture des Premières Nations
Santé et sécurité
Il est important pour l’UES de protéger la santé et la sécurité de tous les membres de son personnel. Cette année, les enquêteurs et le personnel du PSPC ont suivi une formation sur la naloxone afin de savoir comment l’administrer en cas de surdose d’opioïdes. À la fin de la formation, des trousses de naloxone ont été remises au personnel.L’équipe de l’UES a également participé à une séance sur la santé mentale et le bien-être qui a notamment mis l’accent sur les défis que peuvent poser les enquêtes sur les blessures graves et les décès.
Enquêtes
L’UES invoque son mandat lorsqu’elle est avisée d’un incident qui relève de sa compétence.L’enquête débute au moment de la notification et exige un certain nombre d’actions, notamment :
- Intervention rapide en cas d’incident
- Examen et protection de tous les indices matériels
- Recherche de témoins et organisation d’une entrevue avec eux
- Consultation du coroner au besoin
- Rédaction des rapports de dossier d’enquête pour examen et décision par le directeur
- Examen et tests médicolégaux des lieux de l’incident
| Catégories d’incidents | 2018-2019 | 2019-2020 | 2020-2021 | 2021-2022 | 2022-2023 |
|---|---|---|---|---|---|
| Blessures par arme à feu | 12 | 15 | 12 | 12 | 7 |
| Décès par arme à feu | 5 | 9 | 12 | 11 | 11 |
| Décharge d’une arme à feu sur une personne | - | - | 7 | 34 | 25 |
| Blessures sous garde | 192 | 172 | 201 | 209 | 168 |
| Décès sous garde | 31 | 22 | 34 | 29 | 18 |
| Blessures liées à une collision de véhicule | 38 | 32 | 49 | 46 | 39 |
| Décès liés à une collision de véhicule | 3 | 6 | 8 | 8 | 4 |
| Plaintes d’agression sexuelle | 57 | 58 | 63 | 73 | 54 |
| Autres décès | 17 | 5 | 3 | 6 | 8 |
| Autres blessures | 0 | 0 | 1 | 2 | 1 |
| Total | 355 | 319 | 390 | 430 | 335 |
Analyse de la charge de travail
En 2022-2023, 335 enquêtes ont été lancées. Le nombre total de dossiers a diminué d’environ 100 dossiers depuis l’année dernière.- Les dossiers de blessures sous garde représentent environ la moitié (50,1 %) du nombre total d’incidents.
- Les dossiers de plainte pour agression sexuelle demeurent le deuxième type d’incident le plus souvent signalé.
- La catégorie des décharges d’armes à feu sur une personne, une catégorie relativement nouvelle, représentait 7,5 % du nombre total de dossiers, comparativement à 7,9 % en 2021-2022.
Affaires hors compétence
Les affaires hors compétence (AHC) sont celles pour lesquelles l’UES n’a ouvert aucun dossier d’enquête parce qu’il était évident, au moment où le cas lui a été signalé, que l’incident ne relevait pas de son mandat. Ces cas ne sont pas comptés comme des incidents et ne font pas partie de la charge de travail de l’UES. En 2022-2023, il y a eu 128 cas relevant de cette catégorie.Fermetures de dossier
En 2022-2023, l’UES a fermé 335 dossiers, y compris des dossiers qui avaient été rouverts. Ce nombre inclut des dossiers des exercices précédents qui ont été clos au cours de l’exercice 2022-2023, mais ne comprend pas ceux qui étaient encore ouverts à la fin de mars 2023.| Fermetures de dossier | 2022-2023 |
|---|---|
| Nombre de dossiers clos | 335 |
| Dossiers clos par note | 88 (26,3%) |
| Dossiers clos par rapport du directeur | 236 (70,4%) |
| Nombre moyen de jours pour clore un dossier (toutes catégories) | 120,7 |
| Nombre moyen de jours pour clore un dossier par note | 77,8 |
| Nombre moyen de jours pour clore un dossier par rapport du directeur | 133 |
| Nombre de dossiers clos en 120 jours ou moins | 301 |
| Pourcentage de dossiers clos en 120 jours ou moins | 89,9% |
| Nombre de dossiers ayant donné lieu au dépôt d’accusations | 11 |
| Nombre d’agents accusés | 13 |
Dossiers clos par note
Le nombre de dossiers clos par note en 2022-2023 était de 88, soit 26,3 %. Il s’agit de cas jugés comme ne relevant pas de la compétence de l’UES après l’ouverture d’un dossier d’enquête.
Dans ces circonstances, le directeur de l’UES exerce son pouvoir discrétionnaire et « met fin » à toute autre intervention de l’Unité dans l’affaire en déposant une note à ce propos auprès du sous-procureur général.
Dossiers clos par rapport du directeur
Le nombre de dossiers clos par rapport du directeur au cours de cette période était de 236, soit 70 %.
Dossiers ayant donné lieu au dépôt d’accusations
Le directeur de l’UES a fait porter des accusations criminelles dans 11 cas, à l’encontre de 13 agents au total, soit dans environ 3 % du nombre total de dossiers.
Le dépôt d’un chef d’accusation ne constitue pas la conclusion d’un méfait criminel — cela signifie seulement qu’il existe des motifs raisonnables de croire qu’une infraction a été commise. C’est le tribunal qui entendra les accusations et tranchera sur la culpabilité ou l’innocence des accusés.
Enquête
L’UES fait le suivi du délai d’intervention et du nombre d’enquêteurs dépêchés sur les lieux.Délai moyen d'intervention selon la région
(heures:minutes)
(heures:minutes)

Délai moyen d'intervention selon le type d’incident
(minutes)
(minutes)

Renseignements sur les personnes concernées
Les personnes concernées sont les personnes directement impliquées dans un événement faisant l’objet d’une enquête par l’UES à la suite d’interactions avec la police. Un dossier de l’UES peut inclure plus d’une personne concernée. Nombre de femmes et d'hommes concernés, selon le type d’incident

Age moyen de la personne concernée selon le type d’incident (ans)

Pourcentage de personnes concernées selon le genre

Mesures du rendement
| Mesures du rendement | Objectif | Résultat 2022-2023 |
|---|---|---|
| Pourcentage de dossiers clos en 120 jours ou moins | 80% | 89,9% |
| Pourcentage de dossiers relatifs à des décès et à des plaintes d’agression sexuelle dans lesquelles le Programme de services aux personnes concernées de l’UES est intervenu | 100% | 100% |
| Pourcentage de dossiers relatifs à des décès et des armes à feu dans lesquels un communiqué de presse a été diffusé au début et à la fin de l’enquête | 100% | 100% |
Nombre moyen de jours pour clore un dossier
L’UES vise à conclure ses enquêtes dans un délai de 120 jours.
- En 2022-2023, il a fallu en moyenne 78 jours pour clore un dossier par note de service et 133 jours pour clore par un rapport du directeur. L’UES a clos 301 dossiers en 120 jours ou moins, soit 89,9 % du total des dossiers.
L’Unité s’engage à publier un communiqué de presse au début de toute enquête portant sur un décès ou sur la décharge d’une arme à feu par la police, ainsi qu’à la conclusion de ce type d’enquête.
- En 2022-2023, l’Unité a pleinement atteint cet objectif de rendement.
Données financières pour 2022-2023
Pour l’exercice qui s’est terminé le 31 mars 2023, le total des dépenses s’élevait à 10 909 827 $.
| Dépenses par catégorie en 2022 2023 | Dépenses annuelles(000 $) | % du budget final |
|---|---|---|
| Traitements et salaires (S&W) | 7 707 341 $ | 70,6% |
| Avantages sociaux (EB) | 1 048 898 $ | 9,6% |
| Transports et communications (T&C) | 308 849 $ | 2,8% |
| Services | 1 395 451 $ | 12,8% |
| Fournitures et matériel (S&E) | 449 288 $ | 4,1% |
| Dépenses annuelles totales | 10 909 827 $ | 100% |
Dépenses par catégorie en 2022-2023*

Dépenses par section en 2022-23

Dépenses en formation du personnel sous forme de pourcentage du budget de fin d'exercise : 2022-2023

Renseignements sur les dépenses du directeur de l’UES
La publication des renseignements sur les dépenses garantit que l’argent des contribuables est utilisé avec prudence et responsabilité en mettant l’accent sur l’obligation de rendre compte et la transparence. La Directive sur les frais de déplacement, de repas et d’accueil exige la publication des dépenses des personnes désignées et des personnes nommées dans chaque organisme provincial. En tant qu’organisme provincial, l’UES est tenue d’afficher le rapport de dépenses du directeur. Pour l’exercice 2022-2023, les dépenses du directeur s’élèvent à 489,05 $.
| Rémunération annuelle totale | ||
|---|---|---|
| Personne nommée | Rémunération annuelle totale | Taux de rémunération journalier |
| Le directeur Joseph Martino | 235 000 $ | S.O. |
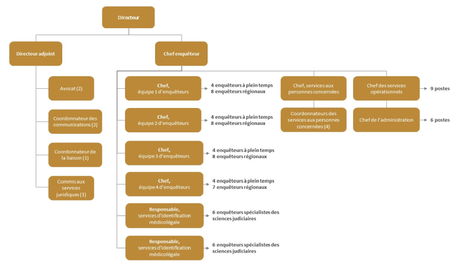
Organigramme de l’UES
